Кабел за диагностика - самоделка ?
- venom4o
- потребител

- Мнения: 2793
- Регистриран: 07 авг 2006, 18:26
- Модел на автомобила: Subaru Legacy GTB 2.0 turbo ,Volvo 960 3.0
- Местоположение: София- Банкя
- Status: Извън линия
Кабел за диагностика - самоделка ?
Имаше във нета как се правеше кабел от комп към тройната букса за диагностика .. Но немога да го намеря.. Някой има ли идея? Защото самия софтуер лесно се намира във нета ,но връзката хич не е проста.. Кабел струва 70 лева доколкото знам... И е на СОМ порт
- nikolovvd
- потребител

- Мнения: 4952
- Регистриран: 15 май 2006, 16:18
- Модел на автомобила: Mitsubishi X
- Местоположение: Видин
- Status: Извън линия
"Това го знае всяко хлапе!"doctordre написа:ти кабел на ком порт можеш да си купиш от всеки магазин за електроника, само трябва да си намериш схемата кои пин за какво е
Има го във всеки справочник за компютри.
С "LapLink" и 3 жици ти вързвам два компа по RS232 с затворени очи.
Въпроса ми е какво ще направите с тоя кабел. Сигнала от автомобила няма нищо общо с RS232 стандарта.
Кабела, за който става въпрос, явно не е просто кабел. Това е преобразовател на кодовете на грешките от компа на автомобила в сигнал за СОМ порта по стандарт RS232 във вид на кабел. Тънкостта тук е във възможността да се програмира по СОМ порта за различните видове автомобили, за да не се налага да се прави такъв "кабел" за всеки модел.
- doctordre
- потребител

- Мнения: 1664
- Регистриран: 13 апр 2007, 20:53
- Модел на автомобила: Sierra '90 Turnier 2.0 GL
- Местоположение: Sofia
- Контакти:
- Status: Извън линия
схемата на самия СОМ знам че може да се намери навсякъде, имах впредид схема кое краче там от буксата на колата към кой пин на кабела се свързва. а за кабела и преобразуването- аз мислех че самата програма прави товаnikolovvd написа:"Това го знае всяко хлапе!"doctordre написа:ти кабел на ком порт можеш да си купиш от всеки магазин за електроника, само трябва да си намериш схемата кои пин за какво е
Има го във всеки справочник за компютри.
С "LapLink" и 3 жици ти вързвам два компа по RS232 с затворени очи.
Въпроса ми е какво ще направите с тоя кабел. Сигнала от автомобила няма нищо общо с RS232 стандарта.
Кабела, за който става въпрос, явно не е просто кабел. Това е преобразовател на кодовете на грешките от компа на автомобила в сигнал за СОМ порта по стандарт RS232 във вид на кабел. Тънкостта тук е във възможността да се програмира по СОМ порта за различните видове автомобили, за да не се налага да се прави такъв "кабел" за всеки модел.
- venom4o
- потребител

- Мнения: 2793
- Регистриран: 07 авг 2006, 18:26
- Модел на автомобила: Subaru Legacy GTB 2.0 turbo ,Volvo 960 3.0
- Местоположение: София- Банкя
- Status: Извън линия
Значи Доколкото знам трябва да стане както когато си сложиш нов хардуер .. Просто компа да засече ECU -то на колата.. а Самия софтуер вече си пруобразува сигналите.. все пак това си му е работата.. Аз бях намерил една програма за диагностика на форд и имаше моя двигател просто го избираш съкаш свържи.. Иначе самия комп незнам как да го свържа по друг начин. И не ми и трябва защото трябва да проверя периферните датчици...
-
Edinuser
- Потребител

- Мнения: 774
- Регистриран: 05 авг 2007, 16:35
- Модел на автомобила: Ford Mondeo Ghia 2.0i 16v 93г.
- Местоположение: Плевен
- Status: Извън линия
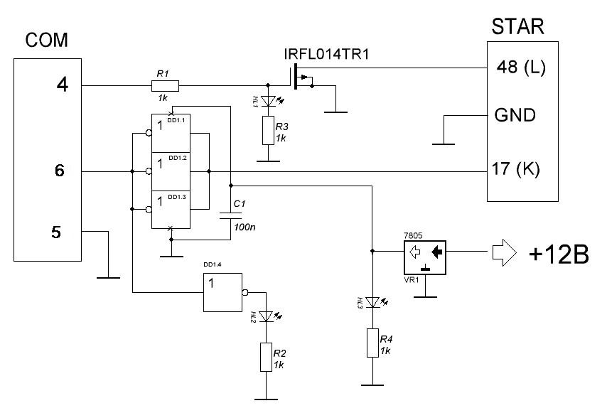
Адаптер за диагностика на EECIV
Така ето една руска схема със софтуер за диагностика.
Публикуван на сайта на "mondeoclub.ru".
Още не съм го пробвал но мисля да го сглобя и да видя какво ще стане.
За съжаление мога да кача тук само схемата ( че е картинка).Не знам къде и как да ви кача и софта ( всичко е един .zip файл около 732KByte )Схемата,софтуера и описание на процедурата и кодовете.
Ето ви връзката към източника: http://mondeoclub.ru/forum/index.php?s= ... st&id=5931" onclick="window.open(this.href);return false;
но ще ви трябва регистрация на сайта.
Някой ако желае мога да му го изпратя по E-Mail.
Публикуван на сайта на "mondeoclub.ru".
Още не съм го пробвал но мисля да го сглобя и да видя какво ще стане.
За съжаление мога да кача тук само схемата ( че е картинка).Не знам къде и как да ви кача и софта ( всичко е един .zip файл около 732KByte )Схемата,софтуера и описание на процедурата и кодовете.
Ето ви връзката към източника: http://mondeoclub.ru/forum/index.php?s= ... st&id=5931" onclick="window.open(this.href);return false;
но ще ви трябва регистрация на сайта.
Някой ако желае мога да му го изпратя по E-Mail.
-
Edinuser
- Потребител

- Мнения: 774
- Регистриран: 05 авг 2007, 16:35
- Модел на автомобила: Ford Mondeo Ghia 2.0i 16v 93г.
- Местоположение: Плевен
- Status: Извън линия
Утре ще ти я пратя, че ми е на служебния компютър.
А елементите са една инт.схема - 4 или 6 инвертора ще погледна другите файлове какво пише.
Един MOSFET транзистор ( IRFL014TR ) и стабилизатор 7805.
руснака дава снимки как го е събрал в кутийката на куплунга за COM порта.
Всички са конвенционални и надали струват 5 лева общо всичките.
Ако намеря време да сглобя схемичката до 1-2 седмици и да си поиграя със софтуера ще опиша резултатите, мисля че няма да е проблем да се напише софтуер на български - събрал съм доста описания за диагностиката на EECIV , кодове за грешки и др. въпроса е, че времето ми е проблем т.е не стига
А елементите са една инт.схема - 4 или 6 инвертора ще погледна другите файлове какво пише.
Един MOSFET транзистор ( IRFL014TR ) и стабилизатор 7805.
руснака дава снимки как го е събрал в кутийката на куплунга за COM порта.
Всички са конвенционални и надали струват 5 лева общо всичките.
Ако намеря време да сглобя схемичката до 1-2 седмици и да си поиграя със софтуера ще опиша резултатите, мисля че няма да е проблем да се напише софтуер на български - събрал съм доста описания за диагностиката на EECIV , кодове за грешки и др. въпроса е, че времето ми е проблем т.е не стига
- licho
- потребител

- Мнения: 505
- Регистриран: 17 юли 2005, 13:19
- Модел на автомобила: Форд Фиеста 1.1 mi, 1992, Черна лимунзина с три врати
Фиат Браво 1.2 1999, Черна лимунзина с три врати - Status: Извън линия
http://www.eeciv.h14.ru/DigiPro написа:Може ли да ми пратиш програмката на e-mail: deyan_k (at) hotmail.com. Аз уж малко разбирам от ел. схеми, но не ми е ясно какъв е този елемент отдясно на извода за COM порта който е с 8 извода и има три единици написани върху него.
http://mondeoclub.ru/forum/index.php?sh ... 31117&st=0
и тук за lpt порт
http://mondeoclub.ru/forum/index.php?showtopic=29887
още по темата за кодовете
http://mondeoclub.ru/remont/kodu.htm
общо взето се броят импулсите.
@DigiPro
а този елемент е някаква логика, прилича ми на инвертор, там във форума го коментират и някакви аналози цитираха.
- traqn_savov
- потребител

- Мнения: 932
- Регистриран: 03 май 2007, 20:23
- Модел на автомобила: citroen xsara 1.4i 99 silverlight
- Местоположение: VARNA
- Status: Извън линия
Тук е мястото да вметна, че всеки npn транзистор, вързан по схема с общ емитер, е инвентиращо звено..
така че не виждам смисъл да е с интеграл, освен ако не е инвертор с тригер на шмит..
така че не виждам смисъл да е с интеграл, освен ако не е инвертор с тригер на шмит..
Форум на българските неспециалисти.
Траян Савов:
Генерален спонсор на Глобул-ад, Виваком, еон българия и ром-петрол....
а мен кой ще спонсорира.?!!?!!?
Траян Савов:
Генерален спонсор на Глобул-ад, Виваком, еон българия и ром-петрол....
а мен кой ще спонсорира.?!!?!!?
- doctordre
- потребител

- Мнения: 1664
- Регистриран: 13 апр 2007, 20:53
- Модел на автомобила: Sierra '90 Turnier 2.0 GL
- Местоположение: Sofia
- Контакти:
- Status: Извън линия
traqn_savov написа:Тук е мястото да вметна, че всеки npn транзистор, вързан по схема с общ емитер, е инвентиращо звено..
така че не виждам смисъл да е с интеграл, освен ако не е инвертор с тригер на шмит..
-
Edinuser
- Потребител

- Мнения: 774
- Регистриран: 05 авг 2007, 16:35
- Модел на автомобила: Ford Mondeo Ghia 2.0i 16v 93г.
- Местоположение: Плевен
- Status: Извън линия
Ами да инвертор е с тригер на Шмид ако не се лъжа.
Основния проблем при свързване на нещо към COM порта е преобразуването на нивата COM порта работи с логически нива +12V(лог.1) и -12V(лог.0) а 0V не върши работа.
Като гледам схемата по-внимателно мисля че може да се направи и по-добре. Все пак този който я е публикувал я е изпробвал и твърди, че работи.
Основния проблем при свързване на нещо към COM порта е преобразуването на нивата COM порта работи с логически нива +12V(лог.1) и -12V(лог.0) а 0V не върши работа.
Като гледам схемата по-внимателно мисля че може да се направи и по-добре. Все пак този който я е публикувал я е изпробвал и твърди, че работи.
- DigiPro
- потребител

- Мнения: 4337
- Регистриран: 08 фев 2005, 23:15
- Модел на автомобила: C-Max 1,0 EcoBoost
ex служебен B-Max 1,0 EcoBoost
ex служебен Fusion 1,4 Duratec 16V.
ex Fiesta Si 1,6 16V MK3,5
ex Fiesta 1,1i MK3 - Местоположение: Велико Търново
- Контакти:
- Status: Извън линия
Колеги виждам, че сте доста по напред със електрониката от мен. Срамота е, че аз съм завършил преди 10 години техникум по електроника - спец. радио и телевизия. Молбата ми е някой като го сглоби и пусне това да да направи един списък с необходимите елементи, с който да отида до магазина и да си ги купя, а оттам нататък ще се справя с поялника.
П.П. Благодаря на Edinuser че ми прати програмата.
П.П. Благодаря на Edinuser че ми прати програмата.
Последна промяна от DigiPro на 09 яну 2008, 18:39, променено общо 1 път.
Кой е на линия
Потребители, разглеждащи този форум: Няма регистрирани потребители и 48 госта


